🙋 4/17 (六)收單
🙇 4/21(三)取貨
🙋雞蛋只限定開山路取貨🙋
★商品名稱:七號牧場
🎆🎊五彩繽紛蛋禮盒 🎊🎆
(活躍白/熱情紅/幸福粉/烏骨青/烏骨粉)/30顆入
(畜牧場證號:21518)
雞蛋是我們常吃的食物,營養價值高。
五彩繽紛蛋集結不同雞種所產出的雞蛋,營造出視覺上的震撼,讓餐桌上的美食更添色彩,更俱有色. 香. 味 。
★白殼蛋(活躍白)
白殼蛋為市面上最普及的雞蛋,為白雞所生,特點為蛋黃小,呈淺黃色。
★紅殼蛋(熱情紅)
蛋殼的顏色主要是雞種不同所致,加上飼料添加類紅蘿蔔素,使其蛋黃呈橘黃色。
★土雞蛋(幸福粉)
因為雞種所致,土雞蛋蛋殼顏色呈現淺米黃色.據說土雞蛋吃起來比較好吃、風味較濃郁、口感較滑口 .
Ref:
https://food.ltn.com.tw/m/article/7850
★烏骨粉/烏骨青(又名 彩色蛋)
烏骨的雞蛋,由綠神雞(烏骨雞品種之一)生出來的,蛋是淡綠色,殼雞蛋的外殼堅硬光滑,比一般市面雞蛋小而密,所以保存期限較長,蛋黃(密度高、有彈性、更Q)。因為產蛋率低,價格偏貴。此雞最早由屏東科技大學引進,吃起來帶點淡淡的牛奶香,因為是烏骨雞品系之一,據說此蛋的營養價值極高,是人間最珍貴的蛋品。
🌈規格~
★五彩繽紛蛋禮盒 30顆入(各6)
活躍白/熱情紅/幸福粉/烏骨青/烏骨粉
售價💰330元
💛❤💜💛💙🖤💚🧡💛❤💜💚🧡💙🖤💚
★四大特色:
安心/新鮮/健康/環保
★三大強化
維他命E/葉黃素/硒
★保存使用方式:
👍建議拿回家,即馬上冷藏最能保鮮 (請將鈍端朝上)
👍使用前,請清洗雞蛋表面
👍因為蛋,太新鮮,如煮白煮蛋,建議在鈍端蛋殼敲些微裂縫,且煮完後,泡在冷水或冷藏20分.會較易剝殼.
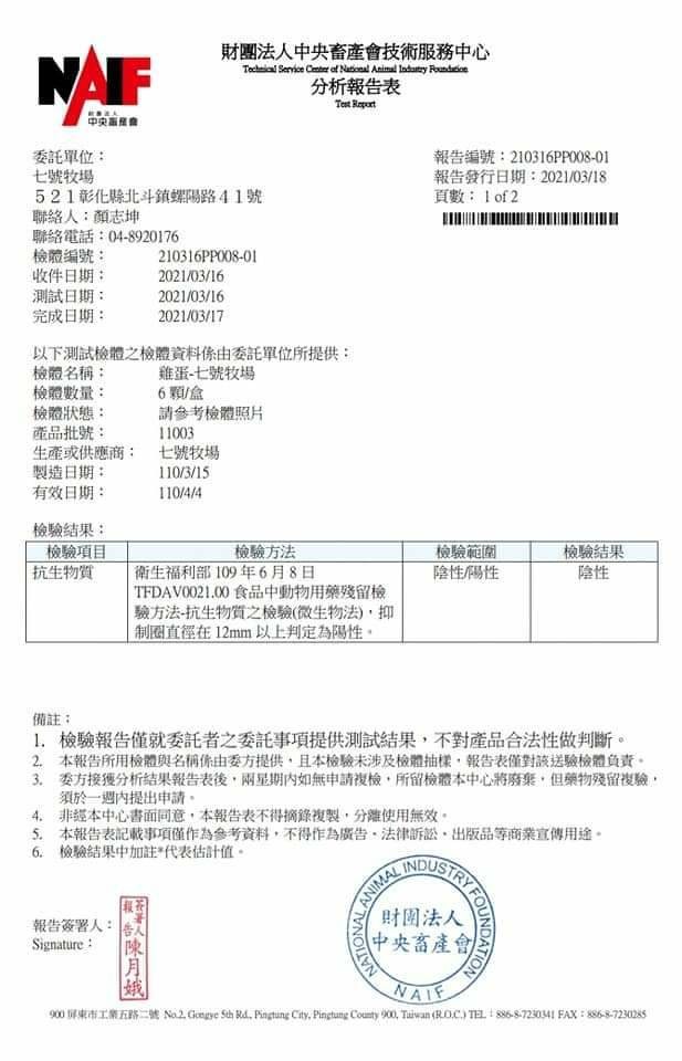
七號牧場/雞蛋,最新檢驗報告
檢驗結果(抗生素/動物用藥/芬普尼殘留),檢驗均合格,請大家安心使用。
1.無抗生素—抗生物質檢測呈陰性。
2.無藥物殘留—磺胺劑類未驗出。
3.無芬普尼—未檢出的判定方式(芬普尼及其代謝物總量低於0.005ppm)
4.戴奧辛檢驗合格(遠低於標準的2.5皮克)
PS:
1.檢驗sample 挑選方式,採集場內(紅蛋/白蛋)前中後各一顆,總共6顆蛋。
2.檢驗單位,可信度參考網站
https://www.naif.org.tw/naifOrigin.aspx?frontTitleMenuID=57&frontMenuID=58
烏骨的雞蛋,由綠神雞(烏骨雞品種之一)生出來的,蛋是淡綠色,殼雞蛋的外殼堅硬光滑,比一般市面雞蛋小而密,所以保存期限較長,蛋黃(密度高、有彈性、更Q)。因為產蛋率低,價格偏貴。此雞最早由屏東科技大學引進,吃起來帶點淡淡的牛奶香,因為是烏骨雞品系之一,據說此蛋的營養價值極高,是人間最珍貴的蛋品。
★商品名稱:七號牧場: 土雞蛋(限量)
(畜牧場證號:21518)
重量 2.5斤+/-3%
=============================
★土雞蛋蛋殼顏色呈現淺米黃色,土雞蛋吃起來比較好吃、風味較濃郁、口感較滑口 。(不過雞蛋的重要營養價值是蛋白質,新鮮雞蛋應該差不多,消費者不要有迷思)
★保存使用方式:
👍建議拿回家,即馬上冷藏最能保鮮 (請將鈍端朝上)
👍使用前,請清洗雞蛋表面
👍因為蛋,太新鮮,如煮白煮蛋,建議在鈍端蛋殼敲些微裂縫,且煮完後,泡在冷水或冷藏20分.會較易剝殼.




七號牧場自律性送檢 第二季最新檢驗報告出爐了
★七號牧場/雞蛋,檢驗報告
檢驗結果(抗生素/動物用藥/芬普尼/戴奧辛),檢驗均合格,請大家安心使用。
1.無抗生素—抗生物質檢測呈陰性。
2.無藥物殘留—磺胺劑類未驗出。
3.無芬普尼—未檢出的判定方式(芬普尼及其代謝物總量低於0.005ppm)
4.戴奧辛檢驗合格(遠低於標準的2.5皮克)
2021第一季檢驗報告




品名:一日蛋沙琪瑪
產地:台灣彰化
主成份:
麵粉(小麥)、麥芽糖(樹薯澱粉、水、麥芽酵素)、棕櫚油、雞蛋、砂糖.....等。
特色:
1.使用七號牧場一日蛋製作,口感鬆軟,濃濃的奶蛋香,大人小孩都愛吃。
2.嚴選食材,精心製作,用心品嚐的到。
3.不含防腐劑,安心食用,密封包裝安心衛生有保障。
4.老版潛心學習,擁有多張食品相關證照。
5.本產品已經投保產品責任險。
A.原味葡萄/黑糖/海苔沙琪瑪:
重量300g/包
售價80元
B.五穀雜糧黑糖沙琪瑪
重量360g/包
售價100元
原味葡萄沙琪瑪

黑糖沙琪瑪

海苔沙琪瑪

五穀雜糧沙琪瑪
🥗調理方法:將內容物倒入鍋內,煮滾即可食用。 建議可加入青蔬、菇類及火鍋配料,品嘗風味道地之美味鍋物!
品名:厚蛋餅(10片/包)
產地:彰化/北斗
😄簡述:
主成份選用俱有HACCP/ISO22000認證的大廠牌麵粉和契作青蔥(溯源清楚)加水製成,餅皮比蛋餅皮還厚,口感為外酥內軟,不用沾醬就很好吃。每一片餅二面都用半透明的塑膠袋隔著,將所需的片數拿出來,又不會弄髒餅或廚房流理台面,非常方便。
食用方式:
不必解凍,平底鍋熱鍋後加入少許油後將抓餅於鍋中,至呈金黃色後翻另一面煎至金黃色即可食用。如果能加一顆蛋,更加美味可口且營養更加倍。
保存條件:冷凍-18℃以下
保存期限:365天
當一日蛋遇上 厚蛋餅 的結果……
因為太美味。太可口。太用心,我想強力分享給愛美食的各位。







